After reading Christopher Priest’s The Islanders, I was immediately compelled to figure out exactly what was going on in the story (similar to what I tried with Iain Banks’ Transition). Of course, The Islanders is even more deliberately ambiguous and dreamlike than Transition, and so I’m acutely aware that trying to unknot the plot is perhaps not the most sensible exercise; especially when I haven’t yet read Priest’s other stories set in the same world, i.e. The Dream Archipelago and The Affirmation.
That said, I really enjoy doing it, so: please look away, SPOILERS AHEAD!

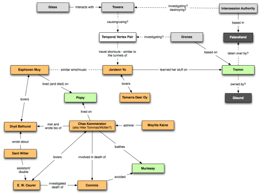
Click to enlarge
In no particular order, here are some of the questions I had, with accompanying speculations:
So, what exactly happened with Commis?
The most straightforward answer is that Kerith Sington, after having been beaten up by Commis (in non-mime garb), really did drop the pane of glass on him; and that this was made possible by Chas Kammeston loosening its bindings and leaving the door open (not to mention putting it up there in the first place, although that wasn’t entirely his fault).
However, it is curious that many people looking into the murder – including the police and the Attorney who gave Sington a posthumous pardon – didn’t realise that the ‘third passer-by’ who got into the fight with Sington (and didn’t appear as a witness) was the same person as Commis. Why? Because Caurer clearly figured it out – she says that a young man (i.e. Chas Kammeston) was “involved in a violent street scuffle with the murdered man … according to witnesses in the street”.
Now, Caurer knows this partly because Kammeston told her, but that doesn’t explain how the witnesses knew that the non-mime Commis was the same as the mime Commis – and so we’re left wondering why the Attorney didn’t check this out further. It’s not as if Caurer’s book was obscure.
What’s up with Dryd Bathurst?
I’ve seen it suggested that Dryd is in fact a serial killer; that he’s not just sleeping with every woman he can find, but that he’s murdering them as well. I’m not wholly convinced by this, despite the death of Kal Kapes and his wife.
However, he does appear to be surprisingly long-lived and I don’t remember seeing anything about this death in the book, either. Perhaps he’s an athanasian.
What are the Drones doing, and what’s with the explosions in Tremm?
Other than mapping? My take is that they’re investigating the Temporal Vortices – trying to determine exactly how they operate so they can use them for other purposes. Tomak called them “passive communications devices, passive receptors”, which on the face of it suggests a simple surveillance network. But that seems insufficiently weird to me, and having the drones fly around at random doesn’t seem very effective either. Tomak also said that “on Tremm we have access to almost everything.” That’s quite a claim, and one that can only be explained by some genuinely universal surveillance, either electronic or ‘vortex weirdness-enabled’. I opt for the latter.
As for the explosions, these are quite strange. It’s suggested that they can’t possibly be the drones exploding, since they wouldn’t be carrying enough fuel or explosives; instead, something is destroying the drones in the tunnels. Why would you destroy a drone?
One possibility is that it’s dangerous; infected, perhaps. A second is that you need to destroy it in order to do something else – destructive analysis, let’s say. A third is that they’re being destroyed by a hostile party, although it’s odd that this would be going on for so long. And a final possibility is that they’re simply surplus to requirements, and after they’ve relayed their information, they’re no longer needed (or someone doesn’t want them falling into the wrong hands).
What are the creepy Towers and the Intercession Authority?
Torm says that in his tower, he can “see everything, hear everything, within me and without, past, present, and future.” Of course, he might be totally nuts, but it does seem that the Towers have specifically temporal effects given his and Alvasund’s terrifying encounter earlier in their story. One might think that such towers could be used quite effectively for surveillance, even if Torm’s only partly right – a little like what might be going on in Tremm.
The Intercession Authority is principally a mainland thing, based in Faiandland, but not necessarily a governmental operation. They are probably being truthful when they say they’re attempting the “first properly funded scientific investigation into what’s inside those towers” although, once again, one would think they might have some interesting ideas about what to do with any knowledge they gain.
Are the towers essentially prisons for the creatures inside them? Or are they houses? They appear to be man-made. What are they doing? My first thought was that they were responsible for generating the temporal vortices. I’m no longer so sure of that, since I now think the vortices are just a natural phenomenon in the world; and instead, my take is that the creatures in the towers (which could be humans – Torm certainly seems to be turning into one) are feeding off their energy. Or something.
Speaking of the temporal vortices…
Ah, yes, those things. The reason I think they’re purely natural is because they are clearly modelled on the very real phenomenon of vortices in water currents around islands. In a book about Ocean Currents, I found this quote:
[In Micronesia], it was found that ‘The islanders had discovered stable vortex pairs and used them in their fishing and navigation long before they were known to science.’
Sound familiar? In the book, our islanders have discovered their own temporal vortex pair and are using it for speeding up travel around the world, even if they don’t wholly understand it. In the real world, vortices create all sorts of strange environmental and ecological effects, and one imagines that the same would be true in the book. Plus the guy who first studied them is called Dedeler Aylett – get it, islet?
The vortices would clearly be of great interest to the mainlanders, if only to figure out a faster way of getting troops and materiel to the southern continent; that’s why I think that they’re busy investigating all apparently vortex-related phenomenon that they can find (the Towers, for example).
And the glass?
We can be reasonably confident that the polymerized borophosphosilicate glass, BPSG, really does block the weirdness from the Towers. It seems remarkably high-tech, containing ‘molecular mini-circuitry within’. Incidentally, BPSG is a real compound, usually used in semiconductors; intriguingly, it is affected by cosmic radiation.
The plate glass that Hike/Chas had made for the Lord and later was used to murder Commis came from Ørsknes, the same town by the first tower that Torm and Alvasund visited. A similar plate glass was found in Nelquay. None of this means that Lord’s glass was BPSG though – sometimes glass is just glass.
Of course, glass is a major theme in the story. Jaem Aubrac keeps the thrymes in a glass container, Lorna uses glasses to look at Tremm, Alvasund pretends there’s a sheet of virtual glass between them, not to mention the BPSG and the killer plate glass. You can understand why Christopher Priest finds it so interesting, as a transparent barrier that is usually faithful but can sometimes be used to trick people, and as a cold, dangerous, fragile material. It keeps things in, and it also keeps things out.
Yo, Oy, and the Tunnels
One way of looking at The Islanders is that it’s a story about art. Jordenn Yo creates tunnels around the world, works of art that nevertheless are dangerous to its admirers (the Torrent) and to its hosts (Siff). She is rarely welcomed and has to resort to plenty of trickery to dig her tunnels, but we are meant to admire what she does; she’s very much an islander.
We can see the temporal vortices in the same way – they’re fascinating, not simply just as shortcuts but as a way of preventing the Dream Archipelago from being definitively mapped and, one imagines, made boring and staid like the mainlanders no doubt want. However, the vortices cause all sorts of terrible problems such as the Towers, and they can be used for nefarious purposes.
Tamarra Deer Oy produces art of a different kind, filling things in. He’s far less disruptive; he might think he’s dangerous, but he’s often welcomed by authorities since he’s more likely to shore up walls or increase tourism than kill anyone or sink an island. You can see him as a balance to Yo, a way to tamp down her more destructive tendencies; the whole thing about filling in tunnels is hardly subtle. He’s more of a mainlander.
If you want, you can find similar comparisons elsewhere in the book. There’s the secular Caurer Foundation, a rather boring affair that notably has administrative offices in the northern mainland city of Glaund; the Caurer Shrine Trustees are a more interesting bunch based in that most islander of islands, Derril. There’s Piqay versus Muriseay, Dryd Bathurst versus Esphoven Muy, the fact that many islands have military bases that confer benefits and hazards to nearby inhabitants.
Of course, this puts it all in a terribly dry fashion. The book is more complicated than ‘art is great but messes things up, so we need someone to tidy everything up afterwards’. It doesn’t explain everything. But it’s an interesting start.